
3 Transistor Short Wave Radio

Diode Detector Am Envelope Demodulator Electronics Notes

Am And Fm Detection


The Envelope Detector

Am Demodulation

Pushing The Envelope Detector Exploring Demodulation Am

Improved Precision Full Wave Am Detector
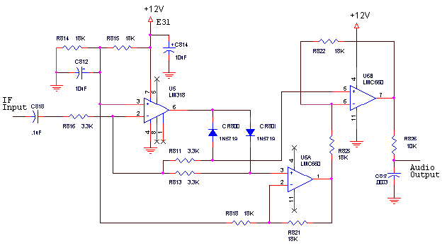
Am Demodulator

Edn Am Detector More Sensitive Than Simple Diode Lyle

Measurement Of Characteristics Of Am Demodulator

Hiq Analog Am Diode Detector Trainer Model 4112 Id

High Sensitivity Am Detector Valve Radio

3rd Qrtr

Digital Envelope Detection The Good The Bad And The Ugly

Diode Charge Pump Am Fm Demodulators
Comments
Post a Comment